Автомобильную бортовую сеть до тех пор, пока силовая установка не запустится питает аккумуляторная батарея. Но сама она электрическую энергию не вырабатывает. Аккумулятор просто является вместилищем электроэнергии, которая храниться в нем и при надобности отдается потребителям. После израсходованная энергия восстанавливается за счет работы генератора, который ее вырабатывает.
Но даже постоянная подзарядка АКБ от генератора не способна полностью восстанавливать израсходованную энергию. Для этого периодически нужна зарядка от внешнего источника, а не генератора.
Конструкция и принцип работы зарядного устройства
Чтобы произвести зарядку аккумулятора используются зарядные устройства. Данные приборы работают от сети 220 В. На самом деле зарядное устройства является обычным преобразователем электрической энергии.

Он берет переменный ток сети 220 В, понижает его и преобразовывает в постоянный ток напряжением до 14 В, то есть до напряжения, которое выдает сам АКБ.
Сейчас производится большое количество всевозможных зарядных устройств – от примитивных и простейших до приборов с большим количеством всевозможных дополнительных функций.
Продаются и зарядные устройства, которые помимо возможной подзарядки АКБ, установленной на авто, могут еще и произвести запуск силовой установки. Такие устройства называются зарядно-пусковыми.
Есть и автономные зарядно-пусковые приборы, которые могут подзарядить АКБ или запустить мотор без подключения самого устройства к сети 220 В. Внутри же такого прибора помимо оборудования, преобразующего электрическую энергию, имеется еще и обычный аккумулятор, что и делает такой прибор автономным, хотя батарее прибора тоже после каждой отдачи электроэнергии требуется зарядка.
Видео: Как сделать простейшее зарядное устройство
Что касается обычных зарядных устройств, то простейшее из них состоит всего из нескольких элементов. Основным элементом у такого устройства является понижающий трансформатор. В нем производится понижение напряжение с 220 В до 13,8 В, которые являются самыми оптимальными для зарядки АКБ. Однако трансформатор только понижает напряжение, а вот преобразование его с переменного тока на постоянный выполняется другим элементом устройства – диодным мостом, который производит выпрямление тока и разделение его на положительный и отрицательный полюса.
За диодным мостом обычно в схему включен амперметр, который показывает силу тока. В простейшем устройстве используется стрелочный амперметр. В более дорогих приборах, он может быть цифровым, также помимо амперметра может быть встроен и вольтметр. В некоторых зарядных устройствах существует возможность выбора напряжения, к примеру, им можно заряжать как 12-вольтовые АКБ, так и 6-вольтовые.
От диодного моста выходят провода с «плюсовой» и «минусовой» клеммами, которыми и производится подключение прибора к аккумулятору.
Все это заключено в корпус, из которого выходит провод с вилкой для подключения к сети, и провода с клеммами. Чтобы обезопасить всю схему от возможного повреждения, в нее включен плавкий предохранитель.
В целом, это и вся схема простого зарядного устройства. Выполнить им зарядку аккумулятора сравнительно просто. К разряженной батарее подключаются клеммы прибора, при этом важно не перепутать полюса. Затем прибор подключается к сети.
В самом начале зарядки прибор будет подавать напряжение с силой тока в 6-8 ампер, но по мере зарядки, сила тока будет уменьшаться. Все это будет отображаться на амперметре. Если батарея полностью зарядится, то стрелка амперметра опустится до нуля. Это и есть весь процесс зарядки аккумулятора.
Простота схемы зарядного устройства обеспечивает возможность самостоятельного его изготовления.
Самостоятельное изготовление автомобильного зарядного устройства
Теперь рассмотрим самые простые зарядные устройства, которые можно изготовить самому. Первым будет устройство, которое по принципиальной схеме очень сходно с описанным.



На схеме обозначено: S1 — выключатель питания (тумблер); FU1 — предохранитель на 1А; T1 — трансформатор ТН44; D1-D4 — диоды Д242; C1 — конденсатор 4000 мкФ, 25 В; A — амперметр на 10А.
Итак, для изготовления самодельного зарядного устройства понадобиться понижающий трансформатор ТС-180-2. Такие трансформаторы использовались на старых ламповых телевизорах. Его особенностью является наличие двух первичных и вторичных обмоток. При этом каждая их вторичных обмоток на выходе имеет по 6,4 В и 4,7 А. Поэтому чтобы добиться необходимых для зарядки АКБ 12,8 В, на которые способен этот трансформатор, нужно произвести последовательное соединение этих обмоток. Для этого используется короткий провод с сечением не менее 2,5 мм. кв. перемычкой соединяется не только вторичные обмотки, но и первичные.
Видео: Самое простое зарядное устройство для АКБ
Далее потребуется наличие диодного моста. Для его создания берутся 4 диода, рассчитанных на силу тока не менее 10 А. Эти диоды можно закрепить на текстолитовой пластине, а затем произвести правильное их соединение. К выходным диодам подсоединяются провода, которые устройство и будет подключаться к АКБ. На этом сборку прибора можно считать завершенной.
Теперь о правильности процесса зарядки. При подключении устройства к аккумулятору, нельзя перепутывать полярность, иначе можно вывести из строя и батарею, и прибор.
При подключении к АКБ, устройство должно быть полностью обесточено. Включать его в сеть можно только после подсоединения к батарее. Отключать от батареи его тоже следует после отключения от сети.
Не рекомендуется проверять работоспособность устройства путем обычного короткого замыкания, когда соединяют плюсовую минусовую клеммы, это может повредить зарядное устройство.
Сильно разряженную батарею нельзя подключать к прибору без средства, понижающего напряжение и силу тока, иначе прибор на АКБ будет подавать ток высокой силы, который может навредить батарее. В качестве понижающего средства может выступать обычная 12-вольтовая лампа, которая подсоединяется к выводным клеммам перед АКБ. Лампа при работе устройства будет гореть, тем самым частично забирая на себя напряжение и ток. Со временем, после частичной зарядки батареи, лампу из цепи можно исключить.
При зарядке периодически нужно проверять степень зарядки батареи, для чего можно воспользоваться мультиметром, вольтметром или нагрузочной вилкой.
Полностью заряженная батарея при проверке на ней напряжения должна показывать не менее 12,8 В, если значение ниже – требуется дальнейшая зарядка, для доведения этого показателя до нужного уровня.
Видео: Зарядное устройство для автомобильного аккумулятора своими руками
Поскольку данная схема не имеет защитного корпуса, не стоит оставлять устройство без присмотра во время работы.
И пусть этот прибор не обеспечивает оптимальные 13,8 В на выходе, но для подзарядки аккумулятора вполне годиться, хотя примерно через два года пользования батареей все же понадобиться выполнить ее зарядку заводским устройством, обеспечивающим все оптимальные параметры для зарядки батареи.
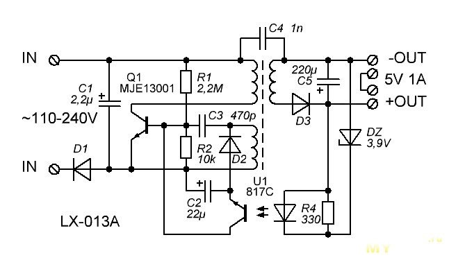
Компактная зарядка 5В 1А как это сделано?
Представляю очередное устройство из серии «Не Брать!» В комплект прилагается простенький кабель microUSB, который буду тестировать отдельно с кучей других шнурков. Заказал эту зарядку ради любопытства, зная, что в таком компактном корпусе крайне сложно сделать надёжное и безопасное устройство сетевого питания 5В 1А. Реальность оказалась суровой… Пришло в стандартном пакетике с пупыркой. Корпус глянцевый, обёрнут защитной плёнкой. Габаритные размеры с вилкой 65х34х14мм













